Written by Hugh Dubberly and Paul Pangaro. Originally published by the Walker Art Center in the catalog for the exhibit Hippie Modernism: The Struggle for Utopia.
“Man is always aiming to achieve some goal and he is always looking for new goals.”
— Gordon Pask[1]
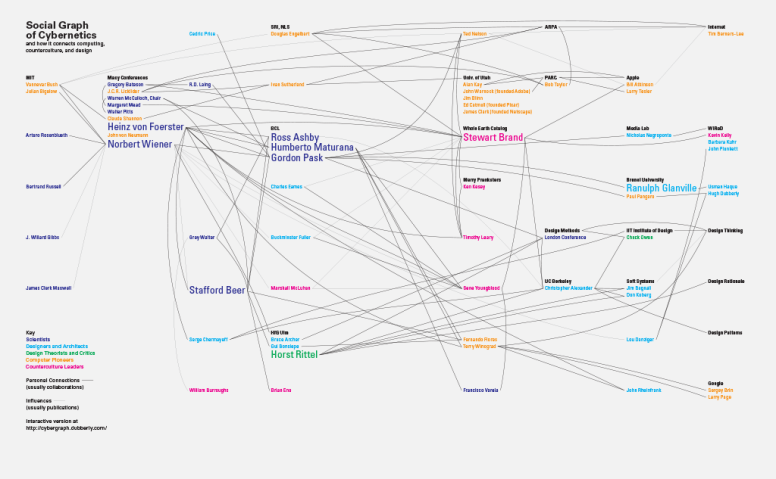
Beginning in the decade before World War II and accelerating through the war and after, scientists designed increasingly sophisticated mechanical and electrical systems that acted as if they had a purpose. This work intersected other work on cognition in animals as well as early work on computing. What emerged was a new way of looking at systems—not just mechanical and electrical systems, but also biological and social systems: a unifying theory of systems and their relation to their environment. This turn toward “whole systems” and “systems thinking” became known as cybernetics. Cybernetics frames the world in terms of systems and their goals.
This approach led to unexpected outcomes.
Continues in source: How cybernetics connects computing, counterculture, and design

You must be logged in to post a comment.